반응형
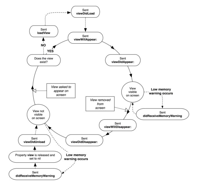
iOS 개발시 View Controller 라이프사이클을 이벤트 순서대로 풀면 다음과 같다.
1. loadView
2. viewDidLoad
3. viewWillAppear
4. viewWillLayoutSubviews
5. viewDidLayoutSubviews
6. viewDidAppear
7. viewWillDisappear
8. viewDidDisappear
9. viewDidUnload

iOS View Life Cycle (UIViewController)
반응형